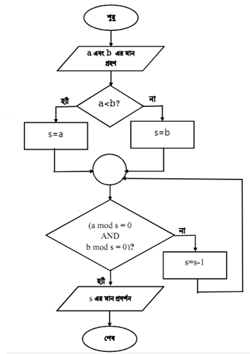
অ্যালগরিদম
ধাপ-১: শুরু করি।
ধাপ-২: ইনপুট হিসেবে a এবং b চলকে দুটি সংখ্যা গ্রহণ করি।
ধাপ-৩: যদি (a<b) হয়, তাহলে s=a , অন্যথায় s=b রাখি।
ধাপ-৪: যদি ((a mod s=0) AND (b mod s=0)) হয়, তাহলে ৫নং ধাপে যাই,
অন্যথায় ৬নং ধাপে যাই।
ধাপ-৫: ফলাফল হিসেবে s চলকের মান প্রদর্শন করি এবং ৭নং ধাপে যাই।
ধাপ-৬: s চলকের মান ১ হ্রাস করি এবং পুনরায় ৪নং ধাপে যাই।
ধাপ-৭: শেষ করি।
ফ্লোচার্ট

প্রোগ্রাম
#include<stdio.h>
int main()
{
bool flag = true;
int a, b, s;
printf("Enter first number: ");
scanf("%d", &a);
printf("Enter second number: ");
scanf("%d", &b);
s = a<b ? a : b;
while(flag)
{
if(a%s == 0 && b%s == 0)
break;
s--;
}
printf("The GCD is: %d", s);
return 0;
}
আউটপুট
Enter first number: 45
Enter second number: 12
The GCD is: 3
মোঃ আবু সাঈদ
প্রভাষক (আইসিটি)
একজন দক্ষ, উদ্ভাবনী এবং প্রযুক্তি-বান্ধব আইসিটি শিক্ষক, যিনি শিক্ষার্থীদের মধ্যে প্রযুক্তি জ্ঞানের বিকাশ এবং ব্যবহারিক দক্ষতা বৃদ্ধির জন্য নিবেদিত। কম্পিউটার বিজ্ঞান, প্রোগ্রামিং, ডিজিটাল লিটারেসি এবং আধুনিক সফটওয়্যার/হার্ডওয়্যার প্রযুক্তি বিষয়ে প্রশিক্ষণ প্রদানে অভিজ্ঞ। শিক্ষার্থীদের বয়স ও শ্রেণি অনুযায়ী উপযোগী পাঠ পরিকল্পনা তৈরি এবং বাস্তবভিত্তিক কার্যক্রমের মাধ্যমে ক্লাস পরিচালনায় দক্ষ। কম্পিউটার নেটওয়ার্কিং, গুগল ও মাইক্রোসফট অ্যাপ্লিকেশন, PHP, C/C++, JavaScript, পাইথন, এইচটিএমএল/সিএসএস সহ বিভিন্ন ডিজিটাল টুল ও প্ল্যাটফর্ম ব্যবহারে পারদর্শী।
Poralekha24.com: স্কুল ও কলেজ শিক্ষার্থীদের জন্য Lecture Sheet, MCQ/CQ, Presentation ও অনলাইন ও অফলাইন কোচিং সেবা।
কপিরাইট © ২০২৫ - ২০২৬ Poralekha24.com. সকল অধিকার সংরক্ষিত।