+88 01737 325759
info@poralekha24.com
হোম » লেকচারসমূহ » দুটি পূর্ণ সংখ্যার ল. সা. গু. নির্নয়ের অ্যালগরিদম, ফ্লোচার্ট ও প্রোগ্রাম

দুটি পূর্ণ সংখ্যার ল. সা. গু. নির্নয়ের অ্যালগরিদম, ফ্লোচার্ট ও প্রোগ্রাম

ল.সা.গু শব্দের পূর্ণরুপ হল লঘিষ্ঠ সাধারণ গুণিতক। একটি সংখ্যা কোন সংখ্যা দ্বারা বিভাজ্য হলে প্রথম সংখ্যাটিকে দ্বিতীয় সংখ্যার গুণিতক বলে আর দ্বিতীয় সংখ্যাটিকে প্রথম সংখ্যার গুণনীয়ক বলে। যেমনঃ ১২ কে ৬ দ্বারা ভাগ করলে নিঃশেষে বিভাজ্য হবে সেক্ষেত্রে ১২ সংখ্যাটি ৬ এর গুণিতক আর ১২ এর গুণনীয়ক হচ্ছে ৬ ।


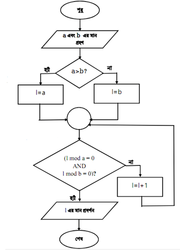
অ্যালগরিদম

ধাপ-১: শুরু করি।

ধাপ-২: ইনপুট হিসেবে a এবং b চলকে দুটি সংখ্যা গ্রহণ করি।

ধাপ-৩: যদি (a>b) হয়, তাহলে l=a , অন্যথায় l= b রাখি।

ধাপ-৪: যদি ((l mod a=0) AND (l mod b=0)) হয়, তাহলে ৫নং ধাপে যাই,

           অন্যথায় ৬নং ধাপে যাই।

ধাপ-৫: ফলাফল হিসেবে l চলকের মান প্রদর্শন করি এবং ৭নং ধাপে যাই।

ধাপ-৬: l চলকের মান ১ বৃদ্ধি করি এবং পুনরায় ৪নং ধাপে যাই।

ধাপ-৭: শেষ করি।


ফ্লোচার্ট







প্রোগ্রাম

#include<stdio.h>

int main()

{

            bool flag = true;

            int a, b, l;

            printf("Enter first number: ");

            scanf("%d", &a);

            printf("Enter second number: ");

            scanf("%d", &b);

            l = a>b ? a : b;

            while(flag)

            {

                        if(l%a == 0 && l%b == 0)

                        break;

                        l++;

            }

            printf("The LCM is: %d", l);

            return 0;

}


আউটপুট

Enter first number: 13

Enter second number: 5

The LCM is: 65


মোঃ আবু সাঈদ

মোঃ আবু সাঈদ

প্রভাষক (আইসিটি)

একজন দক্ষ, উদ্ভাবনী এবং প্রযুক্তি-বান্ধব আইসিটি শিক্ষক, যিনি শিক্ষার্থীদের মধ্যে প্রযুক্তি জ্ঞানের বিকাশ এবং ব্যবহারিক দক্ষতা বৃদ্ধির জন্য নিবেদিত। কম্পিউটার বিজ্ঞান, প্রোগ্রামিং, ডিজিটাল লিটারেসি এবং আধুনিক সফটওয়্যার/হার্ডওয়্যার প্রযুক্তি বিষয়ে প্রশিক্ষণ প্রদানে অভিজ্ঞ। শিক্ষার্থীদের বয়স ও শ্রেণি অনুযায়ী উপযোগী পাঠ পরিকল্পনা তৈরি এবং বাস্তবভিত্তিক কার্যক্রমের মাধ্যমে ক্লাস পরিচালনায় দক্ষ। কম্পিউটার নেটওয়ার্কিং, গুগল ও মাইক্রোসফট অ্যাপ্লিকেশন, PHP, C/C++, JavaScript, পাইথন, এইচটিএমএল/সিএসএস সহ বিভিন্ন ডিজিটাল টুল ও প্ল্যাটফর্ম ব্যবহারে পারদর্শী।

আমাদের সম্পর্কে

Poralekha24.com: স্কুল ও কলেজ শিক্ষার্থীদের জন্য Lecture Sheet, MCQ/CQ, Presentation ও অনলাইন ও অফলাইন কোচিং সেবা।

কপিরাইট © ২০২৫ - ২০২৬ Poralekha24.com. সকল অধিকার সংরক্ষিত।