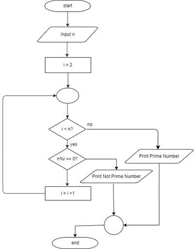
অ্যালগরিদম
ধাপ-১: শুরু করি।
ধাপ-২: ইনপুট হিসেবে n চলকের মান গ্রহণ করি।
ধাপ-৩: i চলকের মান 2 দ্বারা সূচনা করি।
ধাপ-৪: যদি i<n হয়, তবে ৫ নং ধাপে যাই। অন্যথায় প্রাইম নাম্বার প্রদর্শন করি এবং ধাপ ৭ এ যাই।
ধাপ-৫: যদি n mod i = 0 যায়, তবে প্রাইম নাম্বার নয় প্রদর্শন করি। অন্যথায় ধাপ ৬ এ যাই।
ধাপ-৬: i এর মান 1 বৃদ্ধি করি এবং ধাপ ৪ এ যাই।
ধাপ-৭: শেষ করি।
ফ্লোচার্ট

প্রোগ্রাম
#include<stdio.h>
int main()
{
int n,i;
bool isPrime = true;
printf("Enter a number: ");
scanf("%d", &n);
for(i=2; i<n; i++)
{
if(n%i == 0)
{
isPrime = false;
break;
}
}
if(isPrime)
printf("%d is prime number.", n);
else
printf("%d is not prime number.", n);
return 0;
}
আউটপুট
Enter a number: 17
17 is prime number.
মোঃ আবু সাঈদ
প্রভাষক (আইসিটি)
একজন দক্ষ, উদ্ভাবনী এবং প্রযুক্তি-বান্ধব আইসিটি শিক্ষক, যিনি শিক্ষার্থীদের মধ্যে প্রযুক্তি জ্ঞানের বিকাশ এবং ব্যবহারিক দক্ষতা বৃদ্ধির জন্য নিবেদিত। কম্পিউটার বিজ্ঞান, প্রোগ্রামিং, ডিজিটাল লিটারেসি এবং আধুনিক সফটওয়্যার/হার্ডওয়্যার প্রযুক্তি বিষয়ে প্রশিক্ষণ প্রদানে অভিজ্ঞ। শিক্ষার্থীদের বয়স ও শ্রেণি অনুযায়ী উপযোগী পাঠ পরিকল্পনা তৈরি এবং বাস্তবভিত্তিক কার্যক্রমের মাধ্যমে ক্লাস পরিচালনায় দক্ষ। কম্পিউটার নেটওয়ার্কিং, গুগল ও মাইক্রোসফট অ্যাপ্লিকেশন, PHP, C/C++, JavaScript, পাইথন, এইচটিএমএল/সিএসএস সহ বিভিন্ন ডিজিটাল টুল ও প্ল্যাটফর্ম ব্যবহারে পারদর্শী।
Poralekha24.com: স্কুল ও কলেজ শিক্ষার্থীদের জন্য Lecture Sheet, MCQ/CQ, Presentation ও অনলাইন ও অফলাইন কোচিং সেবা।
কপিরাইট © ২০২৫ - ২০২৬ Poralekha24.com. সকল অধিকার সংরক্ষিত।