+88 01737 325759
info@poralekha24.com
হোম » লেকচারসমূহ » ১ থেকে n পর্যন্ত সংখ্যা দেখানোর অ্যালগরিদম, ফ্লোচার্ট ও প্রোগ্রাম

১ থেকে n পর্যন্ত সংখ্যা দেখানোর অ্যালগরিদম, ফ্লোচার্ট ও প্রোগ্রাম

অ্যালগোরিদম

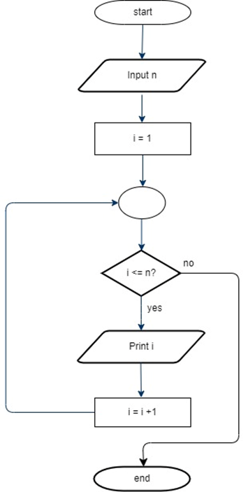
ধাপ-১: শুরু করি।

ধাপ-২: ইনপুট হিসেবে n চলকের মান গ্রহণ করি।

ধাপ-৩: i চলকের মান ১ দ্বারা সূচনা করি।

ধাপ-৪: যদি i n হয়, তাহলে ৫নং ধাপে যাই, অন্যথায় ৭নং ধাপে যাই।

ধাপ-৫: i চলকের মান প্রদর্শন করি।

ধাপ-৬: i চলকের মান ১ বৃদ্ধি করি এবং পুনরায় ৪নং ধাপে যাই।

ধাপ-৭: শেষ করি।


ফ্লোচার্ট





প্রোগ্রাম


#include<stdio.h>

int main()

{

            int i, n;

            printf("Enter the value of n: ");

            scanf("%d",&n);

            for(i=1; i<=n; i++)

             {

                  printf("%d ",i);

            }

            return 0;          

}


আউটপুট

Enter the value of n: 15

1 2 3 4 5 6 7 8 9 10 11 12 13 14 15


মোঃ আবু সাঈদ

মোঃ আবু সাঈদ

প্রভাষক (আইসিটি)

একজন দক্ষ, উদ্ভাবনী এবং প্রযুক্তি-বান্ধব আইসিটি শিক্ষক, যিনি শিক্ষার্থীদের মধ্যে প্রযুক্তি জ্ঞানের বিকাশ এবং ব্যবহারিক দক্ষতা বৃদ্ধির জন্য নিবেদিত। কম্পিউটার বিজ্ঞান, প্রোগ্রামিং, ডিজিটাল লিটারেসি এবং আধুনিক সফটওয়্যার/হার্ডওয়্যার প্রযুক্তি বিষয়ে প্রশিক্ষণ প্রদানে অভিজ্ঞ। শিক্ষার্থীদের বয়স ও শ্রেণি অনুযায়ী উপযোগী পাঠ পরিকল্পনা তৈরি এবং বাস্তবভিত্তিক কার্যক্রমের মাধ্যমে ক্লাস পরিচালনায় দক্ষ। কম্পিউটার নেটওয়ার্কিং, গুগল ও মাইক্রোসফট অ্যাপ্লিকেশন, PHP, C/C++, JavaScript, পাইথন, এইচটিএমএল/সিএসএস সহ বিভিন্ন ডিজিটাল টুল ও প্ল্যাটফর্ম ব্যবহারে পারদর্শী।

আমাদের সম্পর্কে

Poralekha24.com: স্কুল ও কলেজ শিক্ষার্থীদের জন্য Lecture Sheet, MCQ/CQ, Presentation ও অনলাইন ও অফলাইন কোচিং সেবা।

কপিরাইট © ২০২৫ - ২০২৬ Poralekha24.com. সকল অধিকার সংরক্ষিত।