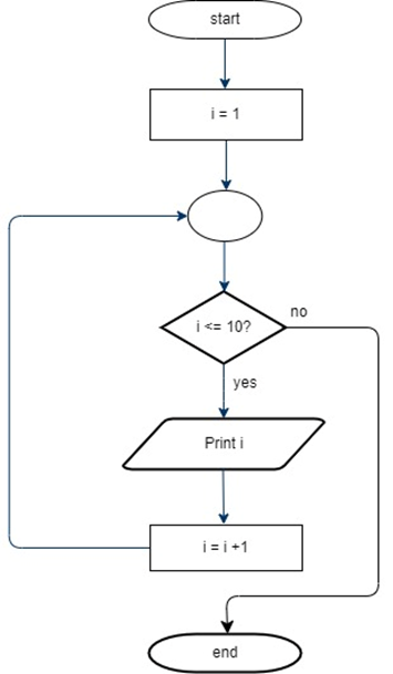
ধাপ-১: শুরু করি।
ধাপ-২: i চলকের মান ১ দ্বারা সূচনা করি।
ধাপ-৩: যদি i ≤ 10 হয়, তাহলে ৪নং ধাপে যাই, অন্যথায় ৬নং ধাপে যাই।
ধাপ-৪: i চলকের মান প্রদর্শন করি।
ধাপ-৫: i চলকের মান ১ বৃদ্ধি করি এবং পুনরায় ৩নং ধাপে যাই।
ধাপ-৬: শেষ করি।
ফ্লোচার্ট

প্রোগ্রাম
#include<stdio.h>
int main()
{
int i;
for(i=1;i<=10;i++)
{
printf("%d ",i);
}
return 0;
}
আউটপুট
1 2 3 4 5 6 7 8 9 10
মোঃ আবু সাঈদ
প্রভাষক (আইসিটি)
একজন দক্ষ, উদ্ভাবনী এবং প্রযুক্তি-বান্ধব আইসিটি শিক্ষক, যিনি শিক্ষার্থীদের মধ্যে প্রযুক্তি জ্ঞানের বিকাশ এবং ব্যবহারিক দক্ষতা বৃদ্ধির জন্য নিবেদিত। কম্পিউটার বিজ্ঞান, প্রোগ্রামিং, ডিজিটাল লিটারেসি এবং আধুনিক সফটওয়্যার/হার্ডওয়্যার প্রযুক্তি বিষয়ে প্রশিক্ষণ প্রদানে অভিজ্ঞ। শিক্ষার্থীদের বয়স ও শ্রেণি অনুযায়ী উপযোগী পাঠ পরিকল্পনা তৈরি এবং বাস্তবভিত্তিক কার্যক্রমের মাধ্যমে ক্লাস পরিচালনায় দক্ষ। কম্পিউটার নেটওয়ার্কিং, গুগল ও মাইক্রোসফট অ্যাপ্লিকেশন, PHP, C/C++, JavaScript, পাইথন, এইচটিএমএল/সিএসএস সহ বিভিন্ন ডিজিটাল টুল ও প্ল্যাটফর্ম ব্যবহারে পারদর্শী।
Poralekha24.com: স্কুল ও কলেজ শিক্ষার্থীদের জন্য Lecture Sheet, MCQ/CQ, Presentation ও অনলাইন ও অফলাইন কোচিং সেবা।
কপিরাইট © ২০২৫ - ২০২৬ Poralekha24.com. সকল অধিকার সংরক্ষিত।